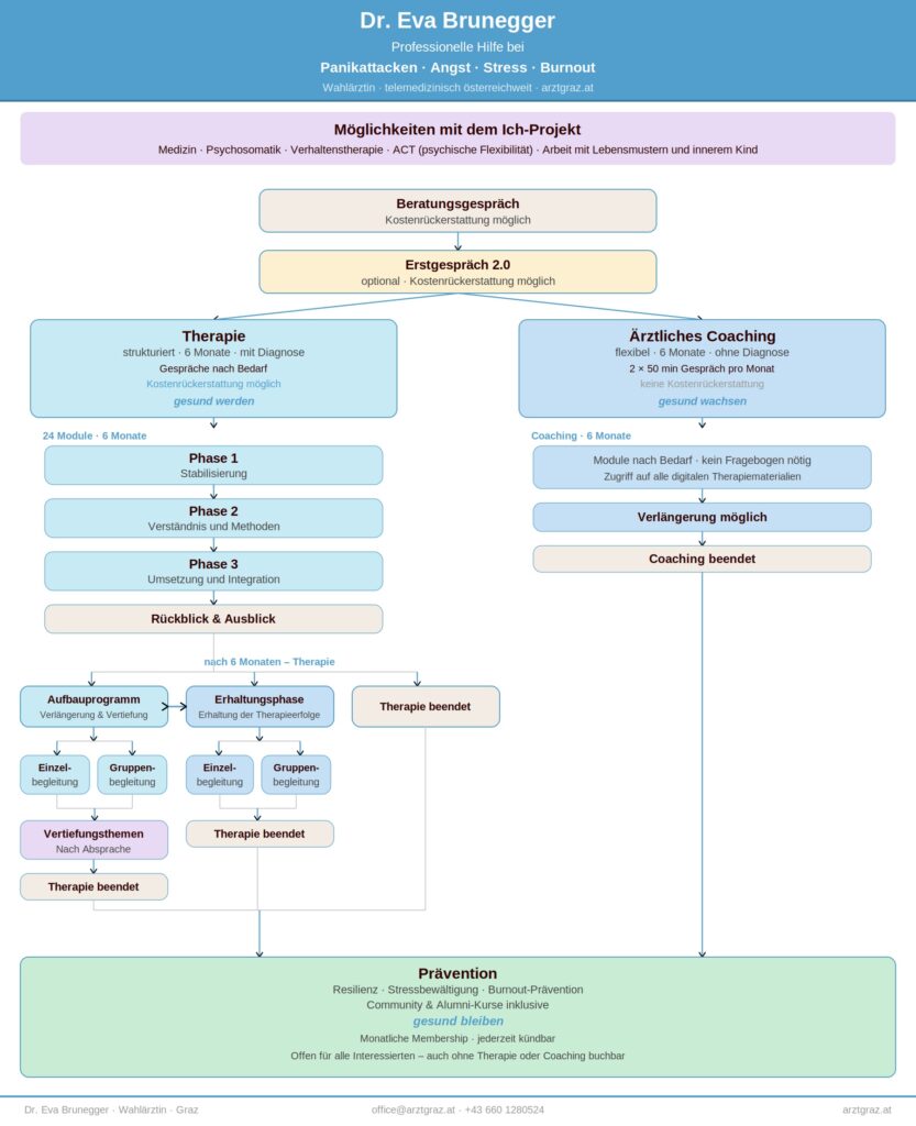
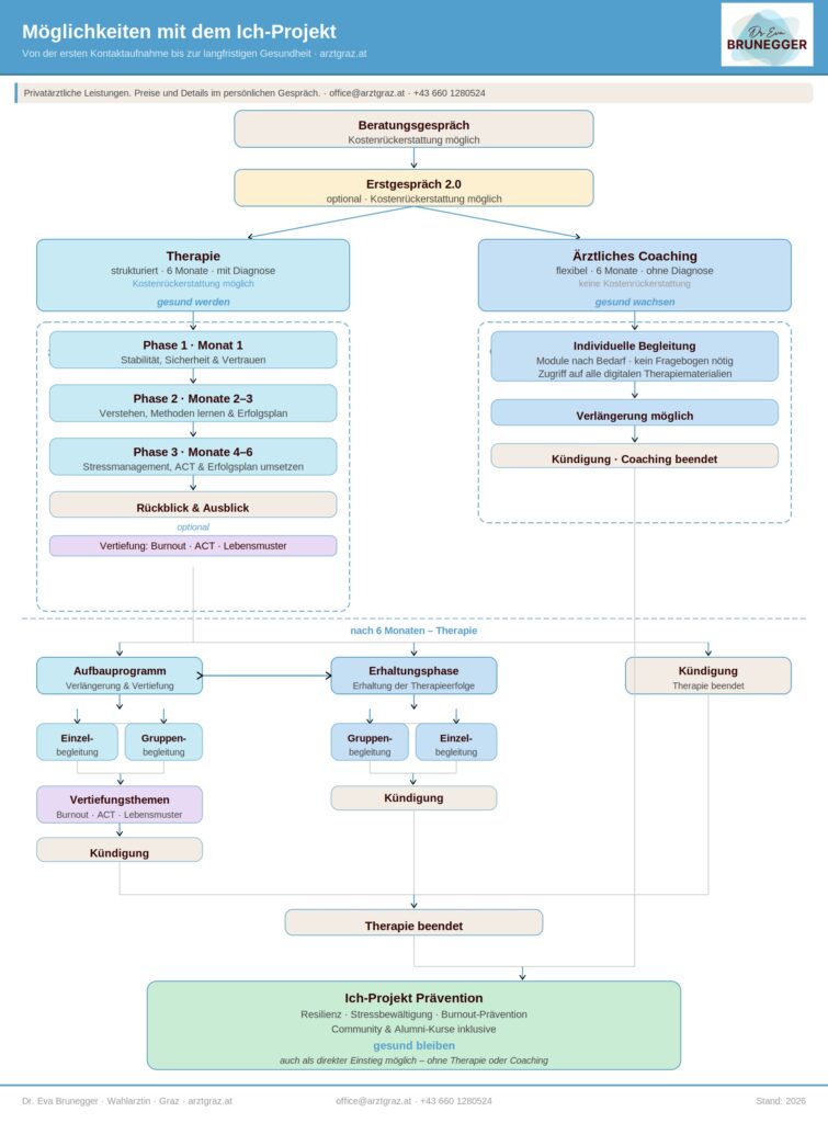
... mit dem Ich-Projekt
Das Ich-Projekt wird es zu Deinem ganz persönlichen Projekt, wenn es darum geht, deine Gesundheitsziele zu erreichen.
Seit 2021 habe ich es kontinuierlich weiterentwickelt. Auf dieser Seite bekommst du einen guten Überblick über aktuelle Angebote und dem Beratungsgespräch, sowie hilfreiche Informationen zum Wahlarztsystem, Kostenrückerstattung und dem begleitenden Gruppenangebot. Ich beantworte häufige Fragen und du kannst viele Erfahrungsberichte lesen.
Aktuelle Angebote mit dem Ich-Projekt
Therapieprogramm – Allgemeine Infos
Da sich das Ich-Projekt weiterentwickelt hat, biete auch an:
- „Panikattacken ade“ – speziell für Menschen mit Panikattacken und Angststörungen
- „Burnout ade“ – speziell für Menschen mit Erschöpfung, Depression, Burnout
- Therapiekurse und Vertiefungsthemen als Erweiterung für alle Patienten (Stressmanagement, psychische Flexibilität mit ACT, Lebensmuster & inneres Kind)
- Ärztliches Coaching speziell für Menschen mit Führungsverantwortung
- Präventionsprogramm zur Gesundheitsförderung und Stärkung der Resilienz mit einfachem Einstieg für jede:n.
Kostenlos: mit „Panikattacken – was tun?“ ist ein umfassendes kostenloses Hilfe-Paket für Menschen mit Panikattacken und Angststörungen entstanden. >> Hier kannst du es unverbindlich anfordern >>
Das (Akut-) Beratungsgespräch - der erste Schritt
Wir lernen uns kennen und ich berate dich zu deinem aktuellen Thema. Danach entscheiden wir, ob wir zusammen arbeiten wollen.
Du bekommst einen datensicheren Fragebogen vorab – Termine sind kurzfristig möglich.
Das Gespräch findet telefonisch oder per Videotelefonie statt, dauert 30 Minuten und kostet € 100,-
Tel: +43 660 1280524, Mail: office@arztgraz.at